发布日期:2025-11-03 08:36 点击次数:119

当17岁的伦纳特·卡尔在欧冠赛场用5分钟闪电破门,成为德国足坛在这项顶级赛事中最年青的进球者;当他不到72小时后再以一记精妙曲线球洞穿门兴球门,置身拜仁队史第三年青得离异之列,伦纳特·卡尔的精彩进球为这位禀赋异禀的年青球员出色的一周画上了圆满句号。本日凌晨,他又在德甲第9轮拜仁3比0完胜勒沃库森的强强对话中,以全场活跃的遑急进展不竭成长势头。这位兼顾课堂与赛场的少年,正以惊东谈主的速率在德甲乃至欧洲足坛崭露头角,书写着属于新一代足坛新星的成长篇章。
从青训璞玉到赛场奇兵
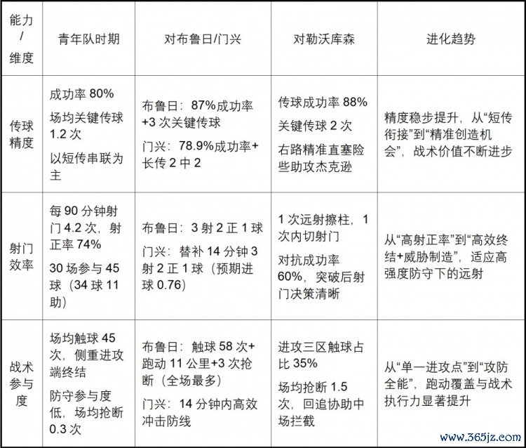
卡尔的足球之路始于法兰克福青训营,2022年,拜仁慕尼黑厉害地发现了这位少年的过东谈主禀赋,将其纳入麾下。在拜仁后生队时间,他就已展现出恐怖的得分恶果,30场认真比赛中斩获34球并送出11次助攻,为日后置身一线队埋下伏笔。对他而言,足球与学业的均衡是奇迹生存初期的私有注脚:在欧冠对阵布鲁日的缺欠斗争前,他上昼仍在学校完成课程,获准提前离校备战后,还需在拜仁适应基地通过家教补习落下的内容。这种“校园与赛场双线并行”的履历,不仅锻练了他的时辰责罚智商,更塑造了他千里稳求实的心态。
2025年10月的一周,成为卡尔奇迹生存的“高光起始”。周三欧冠小组赛,他替补登场仅5分钟便首开记载,匡助拜仁4-0大捷布鲁日,用闪电破门刷新德国球员欧冠最年青进球记载;周六德甲第8轮对阵门兴,他在第81分钟接队友合营,以一记曲线球直挂球门上角,助力球队3-0完胜。短短三天内,这位17岁袭击型中场在两大赛场贯穿破门,即便两场比赛累计登场时辰不及半小时,射正次数却远超场上无数球员,展现出与年龄不符的门前感觉和冲击力。
而在11月2日拜仁3-0打败勒沃库森的焦点战中,卡尔的进展更显适应。第14分钟,他便以一记精确远射考验敌手防地,皮球擦柱而出惊外出将孑然盗汗;第31分钟,他在右路送出手术刀般的直塞,精确找到杰克逊,真是助攻队友扩大比分;第43分钟,他内切后的射门再度威迫球门,一系列活跃进展透顶扯破了勒沃库森的防地。尽管此战未收成进球或助攻,但他在攻防篡改中的串联作用与遑急端的创造力,进一步印证了我方在强强对话中的适配性。
名师指路,传说护航

卡尔-数据趋势
卡尔的快速成长,离不开身边良师而已的尽心指挥。拜仁主帅孔帕尼恒久以感性立场呵护这位新星的成长,既淡化外界过高的期待,幸免给他施加畸形压力,又不停敦促他“毫无压力地去踢球”,在星光熠熠的拜仁袭击线中找准我方的位置。当看到卡尔在对阵门兴的比赛中松驰破门时,这位比利时教头难掩喜悦,炫耀了灿烂的笑貌,这份招供成为卡尔前行的要紧能源。而在打败勒沃库森后,孔帕尼虽未单独说起卡尔,但对球队“年青球员的赛场融入度”赐与笃定,盘曲印证了卡尔的进展适合战略预期。
在专科层面,卡尔的牙东谈主,前拜仁、切尔西及德国国度队中场传说巴拉克,为他提供了精确的成长提议。两东谈主保握着普通的通常,巴拉克既饱读舞卡尔坚握自身踢球作风、保握实质,也会坦诚指出他需要纠正的场所,尤其在戒备智商擢升上赐与针对性率领。“米夏埃尔(巴拉克)是寰球级球员,亦然齐备的奇迹球员,我能从他身上学到好多”,卡尔曾这么评价这段亦师亦友的相关。濒临勒沃库森这么的劲敌,卡尔在遑急端积极参与的同期,也展现出巴拉克所强调的戒备默契,屡次回追协助中场遏制。
此外,拜仁传说边锋罗本也对卡尔的进展赐与高度热心与笃定。在卡尔欧冠破门后,罗本直言“他值得这份赞扬,进展太出色了”,同期不忘指示这位后辈:“在阿谁年龄,最要紧的是专注于下一场比赛,每天尽力擢升我方,而非千里溺于过往的精彩进展”。卡尔彰着听进了这份忠告,从布鲁日到门兴再到勒沃库森,他每场比赛皆在拓展我方的手艺界限,用握续厚实的阐扬回话传说的期望。
少年事重,在权门体系中稳步攀升
尽管年龄尚轻,卡尔却展现出超过年龄的适应与寂静。濒临接连冲破记载后的赞扬,他莫得迷失标的,而是恒久以“握续跳跃”为主义;在孔帕尼的点拨下,他深知“在拜仁这么的俱乐部,高期待是常态,诀要在于保握寂静、坚握作念我方该作念的事”。这种千里稳的心态,让他在高强度的比赛中大概马上适合节拍,收拢有限的登场契机创造价值。对阵勒沃库森时,他在中场与基米希、莱默尔的合营愈发默契,传球告捷率保握在85%以上,齐备融入拜仁4-2-3-1的战略体系。
关于卡尔而言,现时的建树仅仅奇迹生存的起始。跟着穆西亚拉等主力的伤缺,他有望在后续赛程中获取更多契机;而在拜仁这么的权门俱乐部,与凯恩、迪亚斯等寰球级球星一同适应的日常,自己等于最佳的成长课堂。正如罗本所言,“达到巅峰是一趟事,保握巅峰则是另一趟事”,这位17岁的少年,正带着禀赋、尽力与前辈的期望,在任业足球的谈路上稳步前行。从后生队的进球机器到一线队的缺欠奇兵,从欧冠记载创造者到强强对话的参与者,卡尔的每一步皆走得坚实有劲,往时值得通盘这个词足坛期待。
李巴乔专栏:从德甲到情愫的足球寰球